2022年11月24日,伟德国际victor·1946源自青年科技协会举办了第十三期活动,本次邀请英国皇家工程院国际院士、欧洲科学院院士、IEEE Fellow、ACM 杰出科学家、香港科技大学的讲座教授许彬教授,以“元宇宙生存手册”为题带来了一场精彩的学术报告。计算机学院蔡成涛院长出席报告并致欢迎辞,学院青年科协玄世昌老师主持了报告会。本次活动吸引了190多名师生参加。

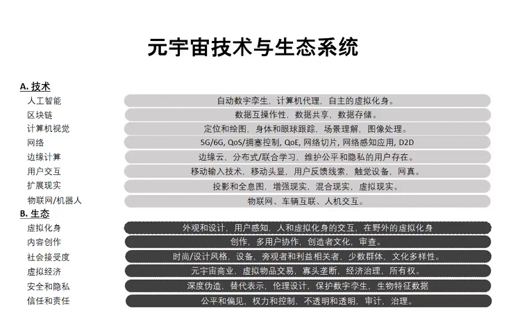
许彬教授从元宇宙概念的起源开始介绍了元宇宙发展的数字孪生、数字原生、物理与虚拟现实共存的三个发展阶段,全面介绍了构建元宇宙所需的技术栈和生态系统,并展开阐述了扩展现实、互动技术等方向上的部分问题与研究工作。



许彬教授就元宇宙市场化应用与理论研究之间的关系、现有交互技术体验问题,以及元宇宙未来的发展趋势等方面的内容与参会师生进行了交流。
本次活动为双方后续在元宇宙方向上的人才培养、硕博招生、技术研发等方面的深度合作建立了良好开端。

主讲人简介:许彬 (Pan Hui)教授,香港科技大学(广州)计算媒体与艺术讲座教授兼元宇宙与计算创意研究中心主任,香港科技大学新兴跨学科领域讲座教授,芬兰赫尔辛基大学诺基亚数据科学讲座教授,前芬兰阿尔托大学社会计算和网络兼职教授。他于剑桥大学计算机科学系获得博士学位,在香港大学获得学士和硕士学位。许彬教授在工业界也有非常丰富的经验,他曾任职德国电信实验室并获得杰出科学家头衔,也曾在英国剑桥英特尔研究院和法国巴黎汤姆森研究院任职从事科研工作。许教授是增强现实和移动计算领域的专家,拥有450多篇学术论文、30项专利,论文引用高达24,000余次。
